029-88855604

029-87308338

24小时咨询电话
13022977215
当前位置:首页 > 公司动态

实用新型大改革!新专利法实施细则落地,明显创造性审查开启

发布时间:2024-02-02 08:46:46

20218月起,针对实用新型专利,进行明显创造性审查,已经喊了有两年了。

但是这么大的改革不是仅靠大笔一挥就能拍板的,也不是今天说改,明天就能干的。
因为,现行专利法实施细则只要求在初审阶段,对实用新型的新颖性和实用性进行审查,并不要求审查其是否符合专利法223款的创造性。
所以,只要新专利法实施细则一日不施行,那明显创造性审查,就一日没有法律基础。
但是如今不一样了,在新的专利法实施细则第50条中,对实用新型的初审范围,被拓宽到全部的专利法第二十二条。
虽然只是删除了几个字,但是对于实用新型专利却是影响巨大。
这样一来,初审阶段就需要对实用新型专利的新颖性、创造性、实用性,统统进行审查。
新专利法实施细则目前已经于2024120日施行了,实用新型明显创造性审查时代,也就开启了!
但既然是初审阶段,那就注定实用新型的审查,不能让审查员像审查发明专利一样,人工三步法得去审查。
否则新型和发明的界限将变得模糊,而且一年200w+的申请量,也根本审不完。
所以究竟会怎么审呢?
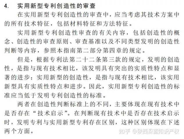
看《审查指南》(2023)!其匹配的实用新型明显创造性审查的条款是这样:
思路是一贯的,就是参照无效程序中实用新型专利创造性的审查,即参照审查指南第四部分第六章第4节。
我看了,这一部分的审查指南和现行审查指南一致,没有修改,关键词简单叠加
话说回来,专利申请人最关心的还是实用新型未来的授权率。
近年来,我国实用新型专利的授权量已经开始持续下降,但应该主要是非正常排查所导致的。
因为这两年官方公布的非正常申请的数量,有接近百万,完全可以覆盖住现有实用新型几十万的下降量。
而随着明显创造性审查的开启,实用新型专利的授权量,有可能会进一步下调。
诚然,审查员未来是多了一把驳回某些低质量申请的利器;
但同时,明显创造性审查也不应该成为某些低质量实用新型申请的挡箭牌。
身正不怕影子斜!
只要是正常申请的实用新型,保护正常的技术方案,你又有什么可怕的呢?
值得一提的是,我国实用新型专利制度的这一改革,属于开先河的!
目前保留实用新型专利的国家中,比如德、日、韩等,都基本是注册制,即都是对实用新型的申请文件进行形式审查后,就注册授权并公开。
而面对我国庞大的专利申请量,在提高专利质量,建设知产强国的时代背景下,实用新型的制度改革,就显得势在必行了。

上一篇:专利导航知多少?
下一篇:深蓝集团喜报
Copyright 2024 西安智艺浩晖专利代理事务所(普通合伙)官方网站
陕ICP备2022009549号-1  技术支持/名远科技   网站地图
友情链接:西安智艺浩晖 智艺浩晖

地址:西安市高新路88号尚品国际C幢南30层

电话:029-87308338 88855604

邮箱:25073801@qq.com

扫一扫 关注智艺浩晖